网站支持IPV6
智能问答
首页
走进象山
政府信息公开
网上办事
公共服务
招商引资
政民互动
专题热点
26682800
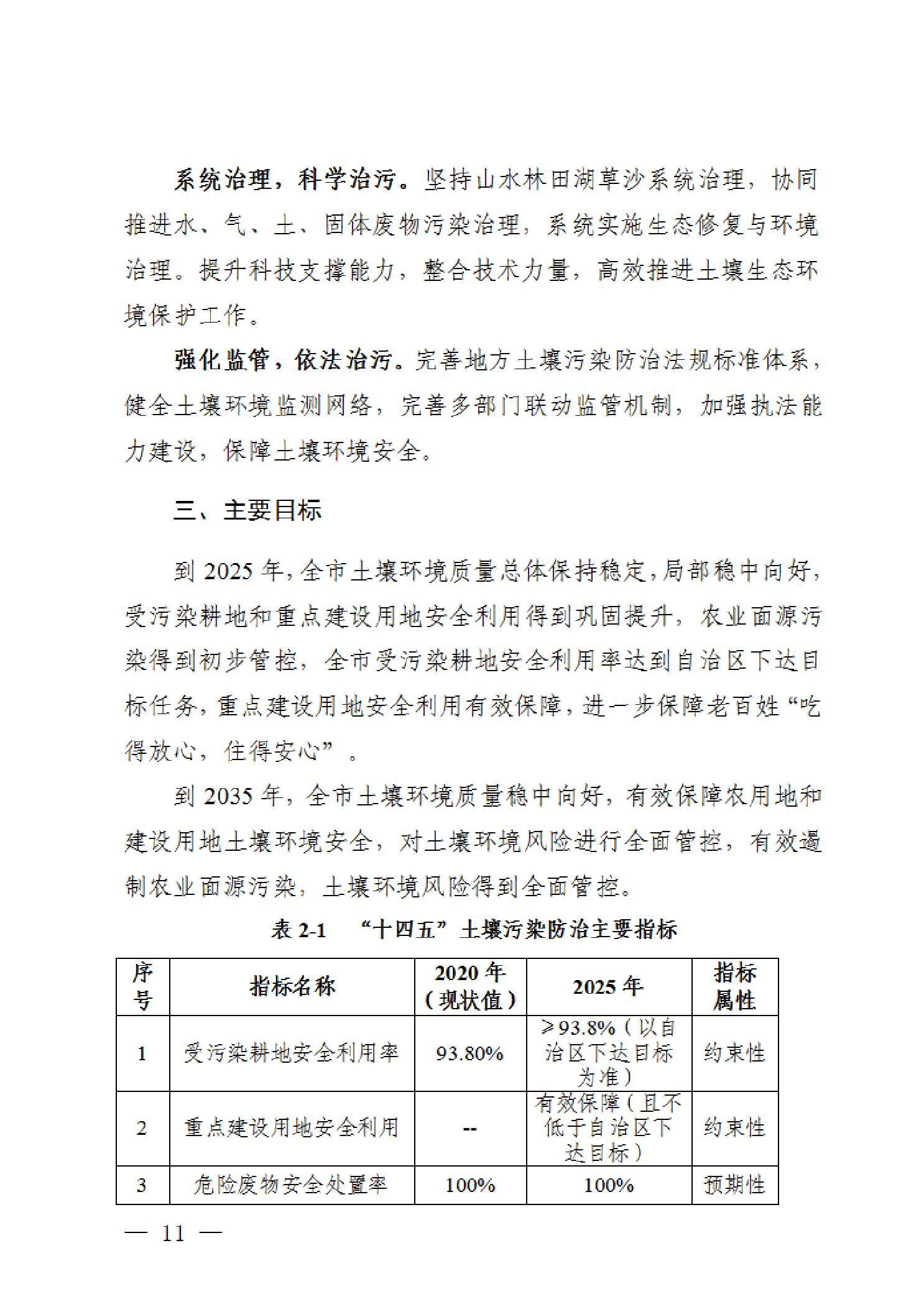
桂林市土壤污染防治高质量发展“十四五”规划
20
桂林市生态环境局科室
桂林市生态环境局科室
2023-02-10
240594
环境保护政策措施和规划
当前位置:
首页
>
政府信息公开
>
法定主动公开内容
>
重点领域信息公开
>
环境保护
>
环境保护政策措施和规划
桂林市土壤污染防治高质量发展“十四五”规划
2023-02-10 16:20 来源:桂林市生态环境局科室 作者:桂林市生态环境局科室
我要收藏
公共资源调用站点
文章分享
分享
微信
头条
微博
空间
qq
【字体:
大
中
小
】
打印
文件下载:
关联文件: