网站支持IPV6
智能问答
首页
走进象山
政府信息公开
网上办事
公共服务
招商引资
政民互动
专题热点
26692175
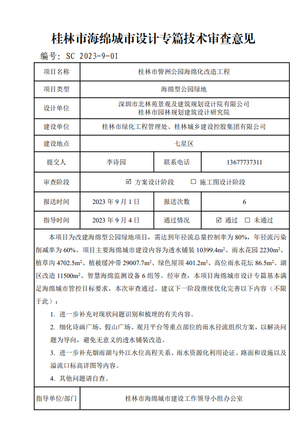
桂林市訾洲公园海绵化改造工程海绵城市设计专篇技术审查意见
20
市住房和城乡建设局
市住房和城乡建设局
2023-09-06
240425
在线查询
当前位置:
首页
>
专题热点
>
业务专题
>
海绵城市建设专题
>
在线查询
桂林市訾洲公园海绵化改造工程海绵城市设计专篇技术审查意见
2023-09-06 09:05 来源:市住房和城乡建设局 作者:市住房和城乡建设局
我要收藏
公共资源调用站点
文章分享
分享
微信
头条
微博
空间
qq
【字体:
大
中
小
】
打印
文件下载:
桂林市訾洲公园海绵化改造工程桂林市海绵城市设计专篇技术审查意见.pdf
关联文件: