网站支持IPV6
智能问答
首页
走进象山
政府信息公开
网上办事
公共服务
招商引资
政民互动
专题热点
26692235
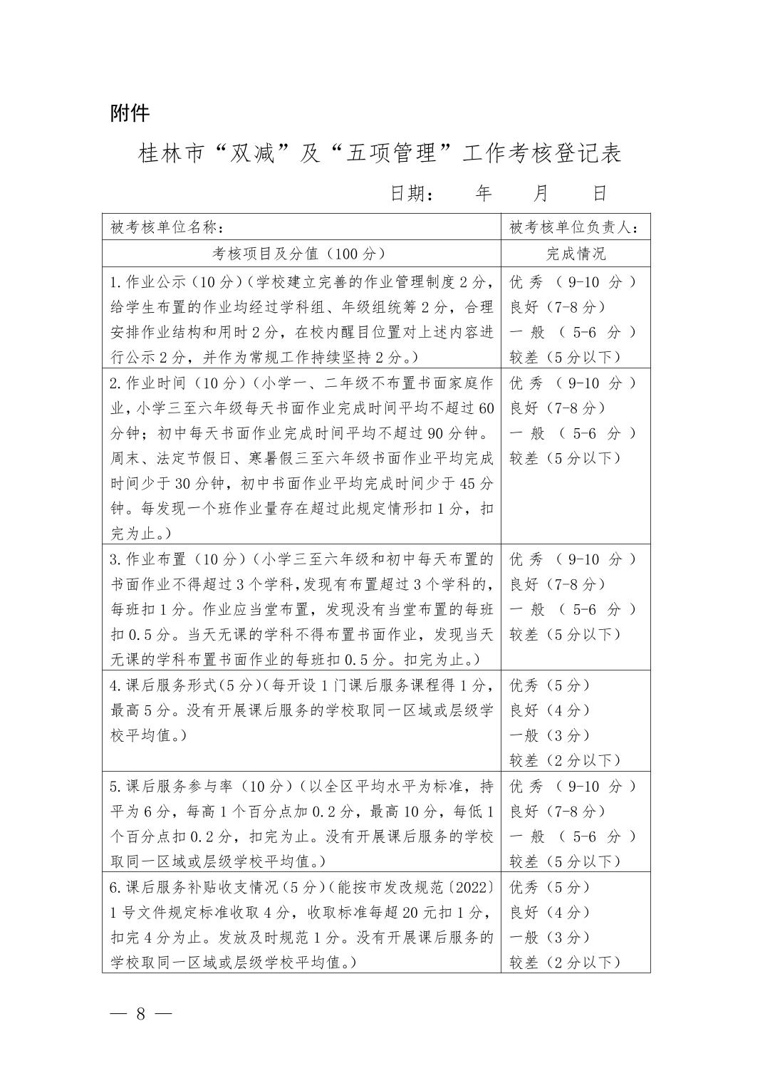
市双减办〔2022〕1号 关于印发《桂林市“双减”及“五项管理”工作考核管理办法》的通知
20
桂林市象山区教育局
桂林市象山区教育局
2023-04-10
240496
政策依据
当前位置:
首页
>
专题热点
>
业务专题
>
‘双减’工作专题
>
政策依据
市双减办〔2022〕1号 关于印发《桂林市“双减”及“五项管理”工作考核管理办法》的通知
2023-04-10 16:20 来源:桂林市象山区教育局 作者:桂林市象山区教育局
我要收藏
公共资源调用站点
文章分享
分享
微信
头条
微博
空间
qq
【字体:
大
中
小
】
打印
文件下载:
关联文件: